Emergence of SARS-CoV-2 Delta Variant, Benin, May–July 2021
Supporting Files
Public Domain
-
1 2022
-
File Language:
English
Details
-
Alternative Title:Emerg Infect Dis
-
Personal Author:Yadouleton, Anges ; Sander, Anna-Lena ; Adewumi, Praise ; de Oliveira Filho, Edmilson F. ; Tchibozo, Carine ; Hounkanrin, Gildas ; René, Keke K. ; Ange, Dossou ; Kohoun, Rodrigue K. ; Nari, Ramalia Chabi ; Salifou, Sourakatou ; Saizonou, Raoul ; Kakai, Clement G. ; Bedié, Sonia V. ; Al Onifade, Fattah ; Nagel, Michael ; Aïssi, Melchior A. Joël ; Akogbeto, Petas ; Drosten, Christian ; Wulf, Ben ; Moreira-Soto, Andres ; Djingarey, Mamoudou Harouna ; Hounkpatin, Benjamin ; Drexler, Jan Felix
-
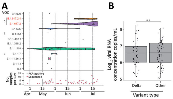
Description:Severe acute respiratory syndrome coronavirus 2 Delta variant epidemiology in Africa is unknown. We found Delta variant was introduced in Benin during April-May 2021 and became predominant within 2 months, after which a steep increase in reported coronavirus disease incidence occurred. Benin might require increased nonpharmaceutical interventions and vaccination coverage.
-
Subjects:
-
Source:Emerg Infect Dis. 2022; 28(1):205-209
-
Pubmed ID:34807815
-
Pubmed Central ID:PMC8714210
-
Document Type:
-
Place as Subject:
-
Volume:28
-
Issue:1
-
Collection(s):
-
Main Document Checksum:urn:sha256:aeb9f35c0aba9363d9b9dc7610ac6121eb5d962de0164848bae4ff463f96d66e
-
Download URL:
-
File Type:
Supporting Files
File Language:
English
ON THIS PAGE
CDC STACKS serves as an archival repository of CDC-published products including
scientific findings,
journal articles, guidelines, recommendations, or other public health information authored or
co-authored by CDC or funded partners.
As a repository, CDC STACKS retains documents in their original published format to ensure public access to scientific information.
As a repository, CDC STACKS retains documents in their original published format to ensure public access to scientific information.
You May Also Like
COLLECTION
Emerging Infectious Diseases