U.S. flag An official website of the United States government.
Official websites use .gov

A .gov website belongs to an official government organization in the United States.

Secure .gov websites use HTTPS

A lock ( ) or https:// means you've safely connected to the .gov website. Share sensitive information only on official, secure websites.

i

Clade-specific chromosomal rearrangements and loss of subtelomeric adhesins in Candida auris

Supporting Files
File Language:
English


Details

  • Alternative Title:
    Genetics
  • Personal Author:
  • Description:
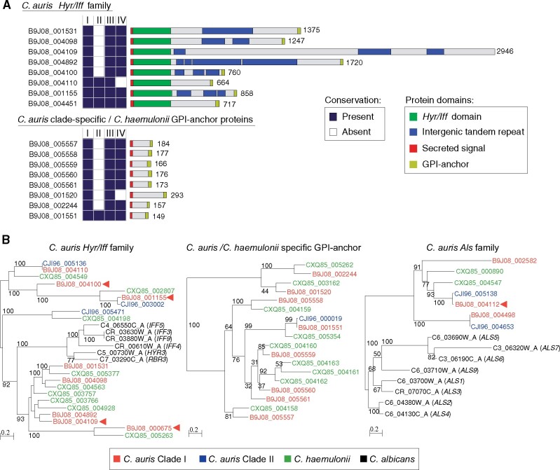
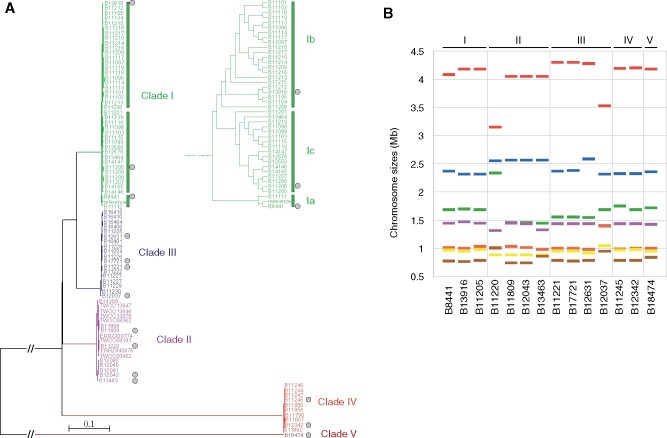
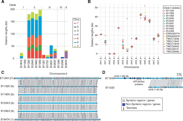
    Candida auris is an emerging fungal pathogen of rising concern due to global spread, the ability to cause healthcare-associated outbreaks, and antifungal resistance. Genomic analyses revealed that early contemporaneously detected cases of C. auris were geographically stratified into four major clades. While Clades I, III, and IV are responsible for ongoing outbreaks of invasive and multidrug-resistant infections, Clade II, also termed the East Asian clade, consists primarily of cases of ear infection, is often susceptible to all antifungal drugs, and has not been associated with outbreaks. Here, we generate chromosome-level assemblies of twelve isolates representing the phylogenetic breadth of these four clades and the only isolate described to date from Clade V. This Clade V genome is highly syntenic with those of Clades I, III, and IV, although the sequence is highly divergent from the other clades. Clade II genomes appear highly rearranged, with translocations occurring near GC-poor regions, and large subtelomeric deletions in most chromosomes, resulting in a substantially different karyotype. Rearrangements and deletion lengths vary across Clade II isolates, including two from a single patient, supporting ongoing genome instability. Deleted subtelomeric regions are enriched in Hyr/Iff-like cell-surface proteins, novel candidate cell wall proteins, and an ALS-like adhesin. Cell wall proteins from these families and other drug-related genes show clade-specific signatures of selection in Clades I, III, and IV. Subtelomeric dynamics and the conservation of cell surface proteins in the clades responsible for global outbreaks causing invasive infections suggest an explanation for the different phenotypes observed between clades.
  • Subjects:
  • Source:
    Genetics. 2021; 218(1)
  • Pubmed ID:
    33769478
  • Pubmed Central ID:
    PMC8128392
  • Document Type:
  • Funding:
  • Volume:
    218
  • Issue:
    1
  • Collection(s):
  • Main Document Checksum:
    urn:sha256:5ac85a9dc5cf3930a72fd5d4af43011af7b97b9ae31220d9aac6b0adfdffc522
  • Download URL:
  • File Type:
    Filetype[PDF - 1.47 MB ]
File Language:
English
ON THIS PAGE

CDC STACKS serves as an archival repository of CDC-published products including scientific findings, journal articles, guidelines, recommendations, or other public health information authored or co-authored by CDC or funded partners.

As a repository, CDC STACKS retains documents in their original published format to ensure public access to scientific information.