i
Anaplasma phagocytophilum Rab10-dependent parasitism of the trans-Golgi network is critical for completion of the infection cycle
-
2 2016
-
-
Source: Cell Microbiol. 18(2):260-281
Details:
-
Alternative Title:Cell Microbiol
-
Personal Author:
-
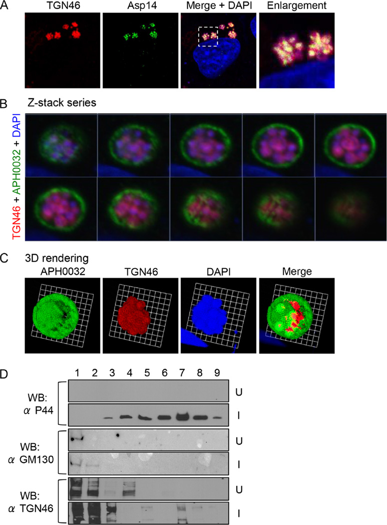
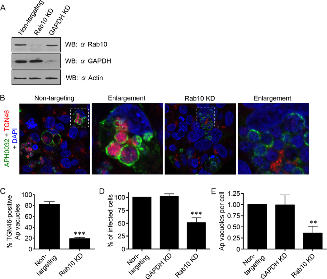
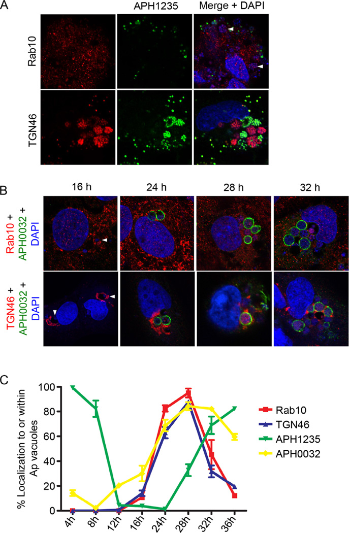
Description:Anaplasma phagocytophilum is an emerging human pathogen and obligate intracellular bacterium. It inhabits a host cell-derived vacuole and cycles between replicative reticulate cell (RC) and infectious dense-cored (DC) morphotypes. Host-pathogen interactions that are critical for RC-to-DC conversion are undefined. We previously reported that A. phagocytophilum recruits green fluorescent protein (GFP)-tagged Rab10, a GTPase that directs exocytic traffic from the sphingolipid-rich trans-Golgi network (TGN) to its vacuole in a guanine nucleotide-independent manner. Here, we demonstrate that endogenous Rab10-positive TGN vesicles are not only routed to but also delivered into the A. phagocytophilum-occupied vacuole (ApV). Consistent with this finding, A. phagocytophilum incorporates sphingolipids while intracellular and retains them when naturally released from host cells. TGN vesicle delivery into the ApV is Rab10 dependent, up-regulates expression of the DC-specific marker, APH1235, and is critical for the production of infectious progeny. The A. phagocytophilum surface protein, uridine monophosphate kinase, was identified as a guanine nucleotide-independent, Rab10-specific ligand. These data delineate why Rab10 is important for the A. phagocytophilum infection cycle and expand the understanding of the benefits that exploiting host cell membrane traffic affords intracellular bacterial pathogens.
-
Subjects:
-
Source:
-
Pubmed ID:26289115
-
Pubmed Central ID:PMC4891814
-
Document Type:
-
Funding:
-
Volume:18
-
Issue:2
-
Collection(s):
-
Main Document Checksum:
-
Download URL:
-
File Type:
Supporting Files
-
gif jpeg gif jpeg gif jpeg gif jpeg gif jpeg tiff gif jpeg gif jpeg gif jpeg gif jpeg gif jpeg tiff gif jpeg gif jpeg tiff tiff tiff
mov
mov xml